Toggle navigation
Our Services
About Us
Our Profile
Projects
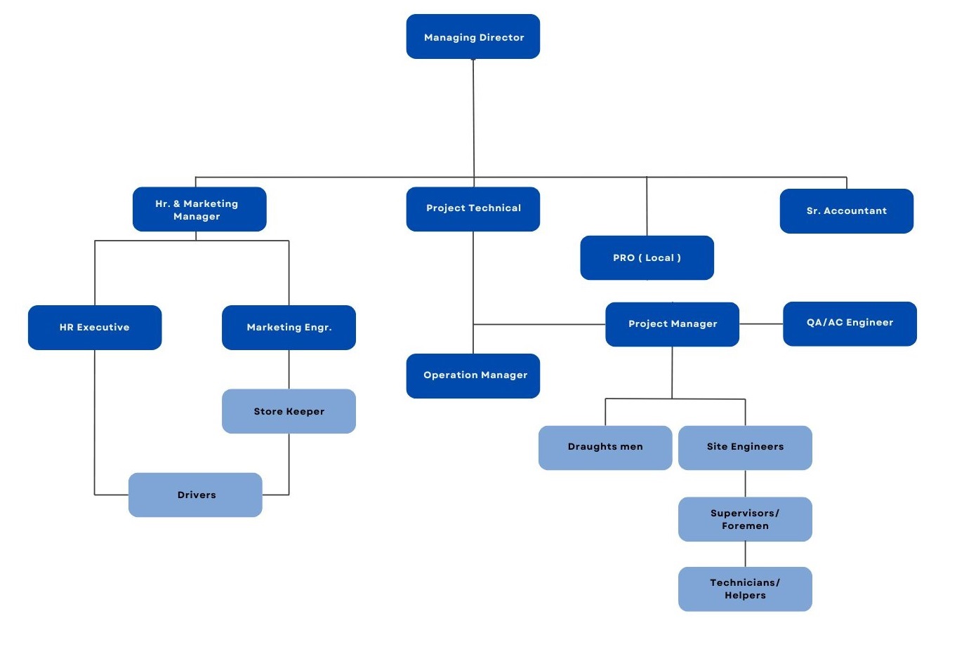
Structure
Clients/Partners
Contact Us
+971-06-5654688
info@alwadiwareea.com
Fax : +971-06-5654688
Organizational Chart